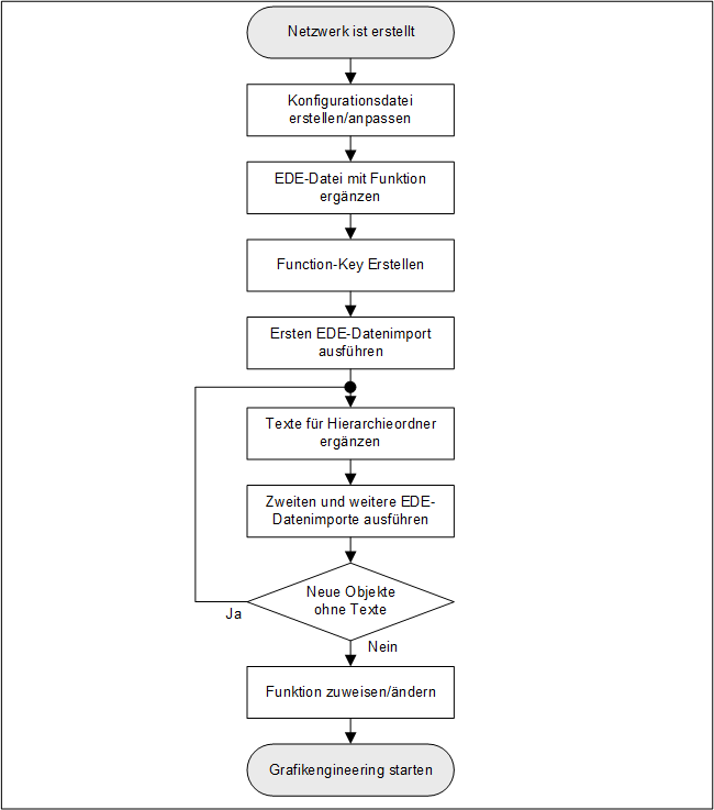
Workflow Offline-Engineering

- Erstellen Sie für die Technische Sicht und die Betreibersicht je eine Konfigurationsdatei (siehe unten).
Hinweis: Wird keine der beiden Ansichten verwendet, müssen keine Konfigurationsdateien erstellt werden. - (Optional) Ergänzen Sie in der EDE-Datei die Funktion zu den jeweiligen Datenpunkten.
- Prüfen von Importregeln.
- Importieren Sie die EDE-Daten
- Ergänzen Sie die importierten Datenpunkte mit Funktion (nur wenn dies unter Punkt 2 noch nicht gemacht wurde).
Konfigurationsdateien erstellen/anpassen
- Die Konfigurationsdateien für die Technische Sicht oder die Betreibersicht (optional) sind erstellt. Die importierten Objekte werden nur in der Managementsicht angezeigt, wenn keine Konfigurationsdatei vorhanden ist.
- Überprüfen Sie die Trennzeichen ihrer EDE-Datei. Öffnen Sie die EDE-Datei mit einem Texteditor.
- Erstellen Sie in einem Texteditor eine neue Datei namens „Hierarchy-User.txt“ oder „Hierarchy-Logical.txt“ (siehe Beispiel am Ende des Workflows).
Hinweis: Die Abbildungsdateien müssen sich im gleichen Ordner wie die Importdateien befinden. - (Optional) Fügen Sie für das Encoding die korrekte code-page Information ein, z.B. !encoding!UTF-8.
- (Optional) Ändern Sie bei separators-1 das Standard-Trennzeichen(;) der EDE-Datei gemäss Ihren Anforderungen.
- (Optional) Ändern Sie bei separators-2 das Trennzeichen für die Spalten State-Text und Unit-Text gemäss Ihren Anforderungen.
- (Optional) Ändern Sie bei separators-3 das Trennzeichen (|) der Sprachen gemäss Ihren Anforderungen.
- Legen Sie die Referenzspalte für die Hierarchieabbildung (Standardspalte = keyname) fest.
Hinweis: Ist bei einem Objekt das Feld Keyname leer, wird für dieses Objekt keine Technische Sicht oder Betreibersicht erstellt. Das Objekt ist aber in der Managementsicht sichtbar. - Definieren Sie für jede verwendete Hierarchieebene die folgenden Einträge (z.B. Ort, Gebäude, Stockwerk, usw.):
- Hierarchie-Trennzeichen für die Referenzspalte (z.B. _ ' :). Dieses wird für das Aufteilen (Parsen) in die verschiedenen Hierarchieebenen benötigt.
- Minimallänge der entsprechenden Hierarchieebene.
- Maximum der entsprechenden Hierarchieebene.
Hinweis: Für feste Feldlängen müssen die Minimallänge und die Maximallänge gleich sein und das Hierarchie-Trennzeichen muss weggelassen werden. - State-Text Referenzen zu bestehenden Textgruppentabellen
- (Optional) Eine Beschreibung der entsprechenden Hierarchieebene.
Hinweis: Der Beschreibungstext für ein virtuelles Hierarchieobjekt wird im System Browser angezeigt. - Wählen Sie Datei > Speichern.
- Kopieren Sie die Datei in den Ordner wo sich die EDE-Datei befindet.
- Für Unterstützung von Mehrsprachigkeit, stellen Sie sicher, dass die Anordnung in der TXT-Dateien und EDE-Dateien stimmen mit der Definitionen auf der SMC.
Beispiel für Hierarchy-User.txt oder Hierarchy-Logical.txt Datei mit drei Sprachen (en-US, fr-US und de-DE):
!encoding!utf-8
#separators-1#;
#separators-2#,;
#separators-3#|
:column-name:keyname
,_,1,15,Location|Location|Standort
,:,1,15,Building|Bâtiment|Gebäude
,_,1,15,Floor|Plancher|Stockwerk
,_,1,20,Plant|Installation|Anlage
,_,1,20,Object|Objet|Objekt
,_,1,25,Data point|Point|Datenpunkt
(Optional) Erweiterung Familienname

Die gewählten Dateien werden vor dem Import auf ihre korrekte Syntax überprüft. Wird eine Fehlermeldung angezeigt, klicken Sie Open Log für weitere Informatione.
Werden die Dateien Hierarchy-User.txt und Hierarchy-Logical.txt verwendet, so wird auch die Minimal- und Maximallänge der Hierarchieebene des Datenpunkts überprüft. Sind diese zu kurz oder zu lang, wird eine Fehlermeldung angezeigt. Der Datenpunkt wird in der Datenbank erstellt, aber für die entsprechende Ansicht ist er nicht sichtbar
EDE-Datei mit Funktion ergänzen
- Öffnen Sie mit Excel die EDE-Datei (CSV oder XLSX).
- Fügen Sie einen Spaltennamen Function auf der gleichen Zeile wie beim Schlüsselwort keyname ein.
- In der Spalte Function geben Sie zu jedem Datenpunkt einen eindeutigen Function-Key ein.
- Klicken Sie Speichern.
Function-Key Erstellen
Die Funktion in der EDE-Datei soll hinzugefügt werden, wenn:
- das BACnet-Drittgerät standardisierte Datenpunktnamen hat
- mehrere Datenpunkte die gleiche Funktion haben.
- zukünftige Projekte die gleichen Datenpunktnamen des BACnet-Drittgeräts enthalten
Workflow
- Function-Key in der EDE-Datei ergänzen.
- Importregel für BACnet-Drittgeräte erweitern.
- (Optional) Importregeln für weitere Projekte exportieren.
- (Optional) Importregeln im neuen Projekt importieren
- Wählen Sie Projekt > Systemeinstellungen > Bibliotheken > L1-Headquarter > GA > Gerät > BACnet > Regeln importieren.
- Klicken Sie Anpassen
und anschliessend OK. - Eine projektspezifische Bibliothek ist Anlegen.
- Wählen Sie Projekt > Systemeinstellungen > Bibliotheken > L4-Projekt > BA > Gerät > BACnet > Importregeln.
- Öffnen Sie im Register Importregeln den Expander Instanz-Attribut-Abbildung.
- Klicken Sie Hinzufügen.
- Eine neue Function-Key-Zeile wird eingefügt.
- Geben Sie in der Dropdown-Liste Standard Feature das Textfeld der Referenzspalte in der EDE-Datei ein (zum Beispiel FunctionKey).
- Definieren Sie die FunctionKey-Eingaben anhand des nachfolgenden Beispiels:
- Wert von FunctionKey: T_SU
- Funktionsname: Fühler
- Disziplin: Gebäudeautomation
- Subdisziplin: Luftbehandlung
- Typ: Lufterwärmer
- Subtyp: Vorerhitzer
- Wiederholen Sie die Schritte 6 bis 8 für jeden Function-Key.
- Klicken Sie Speichern
. - Exportieren Sie die erstellten Function-Keys

Function-Key exportieren
Szenario: Sie können die Konfiguration in einem anderen Projekt wiederverwenden.
- Die Function-Key sind auf Projektebene L4 erstellt.
- Wählen Sie Projekt > Systemeinstellungen > Bibliotheken > L4-Projekt > BA > Gerät > BACnet > Importregeln.
- Öffnen Sie im Register Importregeln den Expander Instanz-Attribut-Abbildung.
- Klicken Sie Exportieren.
- Wählen Sie im Dialogfeld ein Pfad und geben Sie einen Namen an.
- Klicken Sie Speichern.
- Speichern Sie die Datei auf einem Speichermedium.
- Sämtliche Function-Keys sind für L1 - L4 exportiert.
Function-Keys importieren
Szenario: Sie haben eine Konfiguration für ein anderes Projekt erstellt und wollen es auf diesem Projekt wiederverwenden.
- Eine Function-Key-Datei ist vorhanden.
- Ein L4-Projekt steht zur Verfügung. Ist die L4-Projektebene nicht vorhanden, so erstellen Sie diese mit Anpassen
.
- Wählen Sie Projekt > Systemeinstellungen > Bibliotheken > L4-Projekt > BA > Gerät > BACnet > Importregeln.
- Öffnen Sie im Register Importregeln den Expander Instanz-Attribut-Abbildung.
- Klicken Sie Importieren.
- Wählen Sie den Ordnerund den Dateinamen.
- Klicken Sie Öffnen.
- Die Function-Keys sind in das Projekt importiert.
Erstmalige EDE-Datenimport ausführen
- Das Netzwerk und der BACnet-Treiber sind erstellt und aktiv.
- Die Datendatei enthält eine Beschreibung für jeden Datenpunkt. Bei fehlender Beschreibung wird das Symbol ~ angezeigt.
- (Optional) Erstellen Sie die Konfigurationsdateien Hierarchy-User.txt und Hierarchy-Logical.txt für die Technische Sicht und die Betreibersicht.
- Wählen Sie Projekt > Subsystemnetzwerke > [Subsystemnetzwerk].
- Klicken Sie im Register Importieren auf Durchsuchen, und wählen Sie die EDE-Datei.
- Klicken Sie Öffnen und wählen die EDE-Datei.

- Wählen Sie in der Dropdown-Liste Dateityp den Dateityp EDE-Textdatei (*.csv) oder EDE Excel (*.xlsx).
Hinweis: Wenn Sie die Dateien Hierarchy-User.txt und Hierarchy-Logical.txt für die Abbildung der Ansichten verwenden, müssen sich diese im gleichen Order wie die Importdateien befinden. - Wählen Sie die Importdatei:
Hinweis 1: Die Dateien Hierarchy-User.txt und Hierarchy-Logical.txt dürfen nicht angewählt werden.
Hinweis 2: Wenn ein Fehler während der Analyse der Datei auftritt, wird eine Meldung angezeigt, die Sie mit einem Klick auf OK bestätigen müssen. Klicken Sie Log öffnen, um weitere Informationen zu erhalten. - Klicken Sie Öffnen.
- Der Pre-Prozessor erstellt die Dateien Hierarchy-Logical-Map.csv und Hierarchy-User-Map.csv.

- Kein Text steht in Spalte B für die Beschreibung zur Verfügung.

Ergänzungstexte für das Hierarchie-Verzeichnis
Die verschiedene Objekten im System Browser erhalten verschiedene Namen durch Ergänzungen in Dateien Hierarchy-Logical-Map.csv und Hierarchy-User-Map.csv.
Dateien Hierarchy-Logical-Map.csv und Hierarchy-User-Map.csv | |
Ohne Übersetzung | Mit Übersetzung |
|
|
- Öffnen Sie die Dateien Hierarchy-Logical-Map.csv und Hierarchy-User-Map.csv.
- Ergänzungsbeschreibungen in Spalte B: Verwenden Sie das Sonderzeichen von #separators-3#| (Hierarchy-logical.txt), um die Spracheinträge zu trennen.
Hinweis: Die Reihenfolge der Sprachen stimmen mit der definierten auf der System Management Console.

- Erstellen Sie eine Sicherungskopie der Hierarchy-Logical-Map.csv und Hierarchy-User-Map.csv.
- Kopieren Sie Dateien Hierarchy-Logical-Map.csv und Hierarchy-User-Map.csv auf dem "Entstehungsort" zurück.
Führen Sie einen zweiten oder zusätzlichen Import aus.
- Dateien Hierarchy-Logical-Map.csv und Hierarchy-User-Map.csv werden übersetzt.
- Wählen Sie Projekt > Subsystemnetzwerke > [Subsystemnetzwerk].
- Klicken Sie im Register Importieren auf Durchsuchen, und wählen Sie die EDE-Datei.
- Klicken Sie Öffnen und wählen die EDE-Datei.

- Hinweis: Fehlende Einträge werden in den bestehenden Dateien ergänzt, wenn bei einem zusätzlichen Import neue Hierarchieobjekte gefunden werden. Ergänzen Sie die Texte und wiederholen Sie den Import.
- Klicken Sie in der Liste der Objekte auf
, um alle Dateien auszuwählen.
Hinweis: Wenn Nicht ausgewählte Objekte aus Ansichten löschen aktiviert ist, werden alle Raumautomationsstationen und verknüpfte Objekte gelöscht, die sich nicht in der ausgewählten Importdatei befinden. Die Hauptobjekte müssen in der technischen, der physikalischen und der Betreibersicht manuell gelöscht werden. - Klicken Sie Importieren.
- Am Ende des Importprozesses wird eine Meldung angezeigt, die die Ergebnisse zusammenfasst und Zugang zu einem detaillierten Protokoll bietet.
Funktion zuweisen/ändern
- Wählen Sie Projekt > Subsystemnetzwerke > [Netzwerk] > Hardware > [Gerätename] > [Datenpunkt].
- Klicken Sie das Register Konfigurator.
- Öffnen Sie den Expander Einstellungen.
- Wählen Sie in der Dropdown-Liste Funktion die entsprechende Funktion aus.
- Klicken Sie Speichern
. - Wiederholen Sie die Schritte 1 bis 5 für jeden weiteren Datenpunkt.

