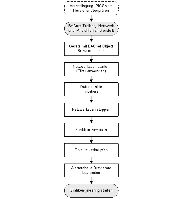
Workflow Online-Engineering
Mit der Funktion Discovery wird das gesamte BACnet-Netzwerk nach BACnet-Geräten durchsucht. Um die Kommunikation nicht unnötig zu belasten, empfiehlt es sich, die vorhandenen Filterkriterien für das Suchen zu verwenden.

Einschränkungen
Bei der Verwendung des Online-Imports mit Discovery gibt es folgende Einschränkungen:
- Es werden nur Standard-BACnet-Objekte unterstützt. Proprietäre Objekte und Objekterweiterungen gehen verloren.
- Im System Browser werden die Objekte alphabetisch angezeigt.
Nach Geräten suchen
Der BACnet Object Browser sucht in einem BACnet-Netzwerk nach Geräten und ihrem Status.
- Das PICS des entsprechenden Herstellers unterstützt die benötigten Geräte und Objekte.
- Das Netzwerk und der Treiber sind erstellt und aktiv.
Hinweis: Eine Anmeldung an Desigo CC ist in diesem Fall nicht notwendig.
- Öffnen Sie das Windows Startmenü und wählen Sie Alle Programme > [Herstellername] > Desigo CC> Tools > BACnet Browser.
- Der BACnet-Objekt-Browser sucht im Netzwerk nach BACnet-Geräten.
Hinweis: Wenn mehrere Netzwerke definiert wurden, werden sie nicht mit den definierten Netzwerknamen angezeigt. Die Bezeichnung im BACnet Object Browser ist System1_1, System1_2, System1_3 usw. - Wählen Sie ein Gerät aus der Systemstruktur im linken Bereich.
- Der rechte Fensterbereich wird mit allen zugehörigen Informationen zu dem Gerät aktualisiert, die nach Eigenschaftsname und Wertespalte sortiert sind.
- Für das spätere Discovery (Anwendung eines Filters) notieren Sie sich folgende Angaben:
- Hersteller-ID
- Objekt-ID
- Die Gerätedaten für den Online-Import in Desigo CC sind festgelegt.
Keine Kommunikation vorhanden | |
Mögliche Ursache | Führen Sie die folgenden Schritte aus … |
Managementsystem ist im gleichen Netzwerk:
|
|
BACnet-Treiber läuft nicht. |
|
Netzwerkscan starten
- Sie haben den optionalen Workflow Nach Geräten suchen durchgeführt und die notwendigen Informationen zum Filtern sind vorhanden.
- Das PICS des entsprechenden Herstellers unterstützt die benötigten Geräte und Objekte.
- Wählen Sie Projekt > Subsystemnetzwerke > [Netzwerkname] und klicken Sie dann das Register Discovery.
- Öffnen Sie den Expander Hierarchieabbildung.
- Wählen Sie im System Browser die logische Hierarchie und ziehen Sie den oberen Knoten in die Spalte Hierarchie unter diesem Knoten importieren.
- Klicken Sie Speichern
. - Öffnen Sie den Expander Sucheinstellungen.
- Geben Sie im Feld Scan-Timeout in Sekunden die maximale Dauer einer Gerätesuche ein (Standard: 60 Sekunden).
Hinweis: Wenn Geräte automatisch entdecken aktiviert ist, werden die gescannten Geräte sofort in die Projektdatenbank importiert. Verwenden Sie stattdessen Nach Geräten suchen, um den Import von Geräten zu vermeiden. - Aktivieren Sie das Filterkriterium:
- Netzwerkfilter verwenden und geben Sie die Netzwerknummer ein.
- Instanzfilter verwenden und geben Sie eine Startinstanz und Endinstanz ein (Objekt-ID).
- Hersteller-Filter verwenden und geben Sie eine Hersteller-ID ein, siehe unter Tabelle.
- Klicken Sie Speichern
. - Klicken Sie Suchen.
- Wenn Geräte entdeckt werden, werden sie im Expander Geräteerkennung des Bereichs Netzwerk-Scan angezeigt.
Hersteller-ID
Liste einiger Hersteller-IDs | |||||
ID | Hersteller | ID | Hersteller | ID | Hersteller |
0 | ASHRAE | 23 | York Controls Group | 313 | Siemens Energy & Automation, Inc. |
2 | The Trane Company | 39 | Kieback & Peter GmbH & Co KG | 314 | ETM Professional Control GmbH |
5 | Johnson Controls, Inc. | 73 | ABB Gebäudetechnik AG Bereich NetServ | 329 | TROX GmbH |
7 | Siemens Schweiz AG (Formerly: Landis & Staefa Division Europe) | 74 | KNX Association cvba | 335 | Schneider Electric |
9 | Siemens Schweiz AG | 80 | Fr. Sauter AG | 387 | Securiton AG |
10 | Schneider Electric | 189 | Schneider Toshiba Inverter Europe | 450 | Hitachi Ltd. |
11 | TAC | 190 | Danfoss Drives A/S | 747 | Fraport AG |
17 | Honeywell Inc. | 222 | WAGO Kontakttechnik GmbH & Co. KG |
|
|
19 | TAC AB | 226 | Phoenix Contact GmbH & Co. KG |
|
|
20 | Hewlett-Packard Company | 227 | Grundfos Management A/S |
|
|
22 | Siemens Schweiz AG (Formerly: Cerberus AG) | 312 | Honeywell Security Deutschland, Novar GmbH |
|
|
- Die Hersteller-ID-Liste finden Sie unter folgendem Link: http://www.bacnet.org/VendorID/.
- Die Hersteller-ID-Liste ist in der Bibliothek TxG_BACnetVendorId abgebildet.

Hinweis:
Einige Anbieter wie etwa die Siemens AG haben mehrere Vendor IDs.
Datenpunkte importieren
- Das Register Erkennung ist geöffnet.
- Die Geräte werden im Expander Geräteerkennung des Bereichs Netzwerk-Scan angezeigt.
- Wählen Sie ein Gerät.
- Klicken Sie Objekte.
- Alle Datenpunkte des Gerätes werden aufgelistet.
- Wählen Sie die Datenpunkte, die Sie importieren wollen.
- Klicken Sie Speichern
. - Klicken Sie Zurück.
- Wiederholen Sie die Schritte 1 bis 3 für jedes Gerät, das Sie importieren möchten.
- Klicken Sie Importieren.
- Der Fortschritt wird im Abschnitt Suchstatus angezeigt.
- Die Datenpunkte werden im System Browser unterhalb des gewählten Netzwerks angezeigt.
Funktion zuweisen/ändern
- Wählen Sie Projekt > Subsystemnetzwerke > [Netzwerk] > Hardware > [Gerätename] > [Datenpunkt].
- Klicken Sie das Register Konfigurator.
- Öffnen Sie den Expander Einstellungen.
- Wählen Sie in der Dropdown-Liste Funktion die entsprechende Funktion aus.
- Klicken Sie Speichern
. - Wiederholen Sie die Schritte 1 bis 5 für jeden weiteren Datenpunkt.
Objekte verknüpfen
Die Funktion Discovery importiert Datenpunkte in die Managementsicht. Damit die Datenpunkte auch in der Technischen Sicht oder Betreibersicht verfügbar sind, müssen diese manuell verknüpft werden. Die nachfolgenden Workflows verwenden die Technische Sicht als Beispiel, sie treffen aber ebenso auf jede weitere Sicht zu.
Hierarchiestruktur erstellen
- Die Technische Sicht oder die Betreibersicht ist verfügbar.
- Wählen Sie im System Browser Technische Sicht.
- Wählen Sie Technisch.
- Wählen Sie das Register Ansichten.
- Wählen Sie den Basisordner.
- Klicken Sie Aggregator hinzufügen und wählen Sie eine Objekthierarchie (Liegenschaft, Gebäude, Stockwerk, Raum, Element).
a. Geben Sie im Dialogfeld Neues Objekt einen Namen und eine Beschreibung ein.
b. Klicken Sie OK. - Wiederholen Sie diesen Vorgang, um die benötigte Hierarchiestruktur zu erstellen.
- Klicken Sie Speichern
.
Verknüpfungen erstellen
- Die Hierarchiestruktur in der Technischen Sicht ist erstellt.
- Wählen Sie im System Browser Technische Sicht.
- Wählen Sie das Kontrollkästchen Manuelle Navigation.
- Der Arbeitsbereich ist fixiert. Beim Auswählen der Datenpunkte wird die Ansicht nicht gewechselt.
- Wählen Sie im System Browser die Managementsicht.
- Der System Browser ist in der Managementsicht und der Arbeitsbereich Ansichten in der Technischen Sicht.
- Öffnen Sie im Arbeitsbereich Ansichten die entsprechende Hierarchie.
- Wählen Sie das Objekt im System Browser und ziehen Sie es in die entsprechende Hierarchie im Arbeitsbereich Ansichten.
- Wiederholen Sie die Schritte 4 bis 5, um weitere Verknüpfungen zu erstellen.
- Klicken Sie Speichern
.
- Die Objekte sind mit der Technischen Sicht verknüpft und im System Browser sichtbar.